第二種医療機器製造販売業許可取得のお知らせ


株式会社ACCELStars(読み方:アクセルスターズ、本社:福岡県久留米市、代表取締役:宮原禎、以下ACCELStars)は、2023年6月14日付で第二種医療機器製造販売業許可(*1)を取得いたしました。
この業許可取得により、ACCELStarsは疾病の診断、治療若しくは予防を目的として使用される医療機器(*2)を、自社で設計・開発し製造販売することが可能となりました。ACCELStarsは、「睡眠を解明し、新たな医療を創造する」というビジョンのもと、未だ睡眠障害や脳と心の病気で苦しんでいる患者を救っていくべく、医療機器の開発、販売を行なって参ります。
今回、ACCELStarsが取得した「第二種医療機器製造販売業許可」では、4段階のクラスに分類(*4)される医療機器のうち、クラスⅠ(一般医療機器)及びクラスⅡ(管理医療機器)の製造販売が可能となります。また、製造販売業許可取得と同日に、医療機器製造業登録を行いました。




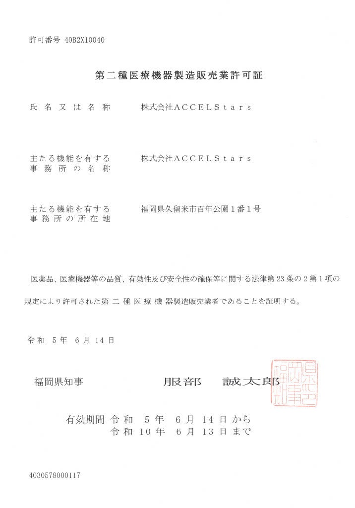
許可の種類: 第二種医療機器製造販売業
許可番号 : 40B2X10040
主たる機能を有する事務所の名称: 株式会社ACCELStars
■医療機器製造業登録の詳細
登録番号 : 40BZ200182
製造所の名称: 株式会社ACCELStars
*1 :医療機器製造販売業許可
我が国において医療機器には、その有効性・安全性を確保するため、「医薬品、医療機器等の品質、有効性及び安全性の確保等に関する法律(薬機法)」に基づき、製造から販売、市販後の安全性対策まで一貫した規制が行われています。医療機器を製造若しくは海外から輸入することにより、国内の市場に流通させるには品目に応じた製造販売業の許可が必要です。
*2:医療機器
人若しくは動物の疾病の診断、治療若しくは予防に使用されること、又は人若しくは動物の身体の構造若しくは機能に影響を及ぼすことが目的とされている機械器具等(再生医療等製品を除く。)であって、政令で定めるものをいいます。政令で定めるものとは医薬品医療機器等法施行令第1条の別表第1に記載されているものです。
*3:医療機器プログラム
単体ソフトウェアでも医療機器の定義に該当するもの、つまり疾病の診断、治療、予防を目的とした単体ソフトウェアは医療機器プログラムと称され、薬機法上の規制対象となります。
*4:医療機器のクラス分類
医療機器は、不具合が生じた場合の人体へのリスクに応じて4段階に区分されています。クラスⅠ医療機器(一般医療機器)は、リスクが最も低いクラスの医療機器群で、不具合が生じた場合でも人体へのリスクが極めて低いと考えられるもの、クラスⅡ医療機器(管理医療機器)は、リスクが低い方から2番目のクラスの医療機器群で、不具合が生じた場合でも人体へのリスクが比較的低いと考えられるものです。なお、一般医療機器に相当するプログラムにおいては医療機器の範囲から除外されており、医療機器プログラムにはクラスI製品が存在しません。
【会社概要】
株式会社ACCELStars(アクセルスターズ)
代表取締役CEO 宮原 禎
設立日:2020 年 8 月 28日
資本金:8,494万円
本社所在地:〒839-0864 福岡県久留米市百年公園1-1
東京オフィス:〒113-0033 東京都文京区本郷7-3-1東京大学アントレプレナープラザ205
HP:https://www.accelstars.com/
宮原 禎(代表取締役 CEO)
リクルート後、複数社の経営経験を経てヘルスデータプラットフォーム社社長に就任。Pep Upを立ち上げ、国内最大級のPHRサービスへ成長させる。JMDC統合後はFitbit社との日本独占提携などを指揮。2021年5月より現職。
上田 泰己(創業者 / 取締役 CTO)
2004年、東京大学大学院医学系研究科修了。03年から理化学研究所チームリーダー等を経て13年より東京大学大学院医学系研究科教授。現在、東京大学大学院情報理工学研究科教授等を兼務。専門はシステムズ薬理学・睡眠。福岡県福岡市出身。
引用:PR TIMES











